做一个有温度和有干货的技术分享作者 —— Qborfy
今天我们来学习 模型上下文协议(MCP)
MCP(Model Context Protocol,模型上下文协议) 是由 Anthropic 公司推出的开源协议,旨在为大型语言模型与外部数据源、工具之间建立安全、标准化、双向的连接通道。
通俗地说,MCP 如同 AI 世界的“USB-C 接口”。它定义了一套通用标准,使得任何支持 MCP 的 AI 应用(如 Claude Desktop、Cursor IDE)都能通过统一的“插口”,即插即用地连接各种外部工具(如数据库、API、本地文件),而无需为每个工具单独开发适配器。其核心价值在于解决了 AI 应用与外部资源交互时的碎片化集成问题,实现了生态的标准化和去中心化。
是什么

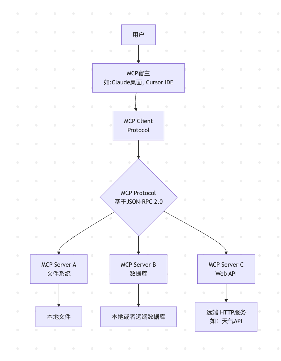
MCP 遵循经典的客户端-服务器架构,其核心组件与协作流程如下图所示,清晰地展示了数据如何在不同部分间流转。

核心组件解析:
- MCP Host(宿主):这是用户直接交互的 AI 应用程序,例如 Cursor IDE、Claude Desktop 等。它是发起所有请求的“大脑”和总指挥。
- MCP Client(客户端):它内嵌于 Host 内部,充当协议的“翻译官”。每个 Client 与一个 Server 保持一对一的专有连接,负责所有通信的路由和转换。
- MCP Server(服务器):这是提供具体能力的轻量级服务程序。它向外暴露三种核心能力:
- 工具 Tool:可执行的函数,允许 LLM 执行操作,如发送邮件、查询数据库。
- 资源 Resource:只读的数据源,如文件内容、数据库记录、API 响应。
- 提示模板 Prompt:预定义的对话模板,指导 LLM 完成特定工作流。
- MCP Protocol(协议):基于JSON-RPC 2.0的消息格式,定义了组件间的通信规则。支持 Stdio(本地)和 HTTP(远程)两种传输方式。
怎么做
MCP 服务器搭建
使用 Python 创建 MCP 服务器的简明示例,该服务器提供一个获取网页标题的工具。
1 | from fastmcp import FastMCP |
MCP 客户端调用
使用 Python 创建 MCP 客户端的简明示例,调用上面创建的 MCP
服务器的 get_webpage_title 工具。
1 | import asyncio |
OpenAI MCP 调用
使用 OpenAI Python SDK 创建 MCP 客户端的简明示例,调用 MCP 服务器的 greet 工具。
1 | from openai import OpenAI |
我们在大模型中调用 MCP 服务正常步骤如下:
- 列出 MCP 服务中可用的工具和资源。
- 筛选出需要调用的工具或资源。
- 构造调用请求并发送给 MCP 服务。
- 处理 MCP 服务返回的结果。
- 将结果添加到输入中,继续与模型对话。
MCP 生态
- 主流 MCP Hosts(应用):Cursor IDE、Claude Desktop、OpenWebUI等是当前最流行的 MCP 宿主应用。只需在它们的设置中添加 MCP Server,即可扩展其能力。
- MCP Server 资源库:要寻找现成的 Server,可以访问
github.com/modelcontextprotocol/servers(官方示例)和cursor.directory(社区目录),这里有从文件系统、数据库到各类云服务的丰富工具。 - 开发工具:Anthropic 提供了官方的 Python 和 TypeScript SDK等,极大简化了 MCP Server 和 Client 的开发流程。
❄️ 冷知识
- 灵感来源:MCP 的设计深受语言服务器协议(LSP) 的启发。LSP 统一了 IDE 对不同编程语言的支持,而 MCP 旨在统一 AI 应用对不同工具和数据的访问。
- 权限控制:在 MCP 架构下,工具由模型控制调用,而资源(数据)的访问权完全由用户控制。Server 所有者无需将 API 密钥等敏感信息暴露给 LLM 提供商,提升了安全性。
- 商业前景:分析认为,MCP 在To C(消费者)领域(如智能硬件、社交 App)有广阔前景,因其能快速集成多样化服务。但在To B(企业)领域可能面临挑战,因为企业级软件更倾向于成为用户入口而非被调用的工具。
参考资料
- 本文作者: Qborfy
- 本文链接: https://www.qborfy.com/ailearn/daily/15.html
- 版权声明: 本博客所有文章除特别声明外,均采用 MIT 许可协议。转载请注明出处!
